Turning sidelined GAA fans into serious players. As major sponsors of the 2018 All-Ireland Senior Football Championships, AIB wanted to give every passionate GAA fan a more engaging and interactive experience than simply cheering their county on from the sidelines as spectators. Illustrations by Piranha Bar.
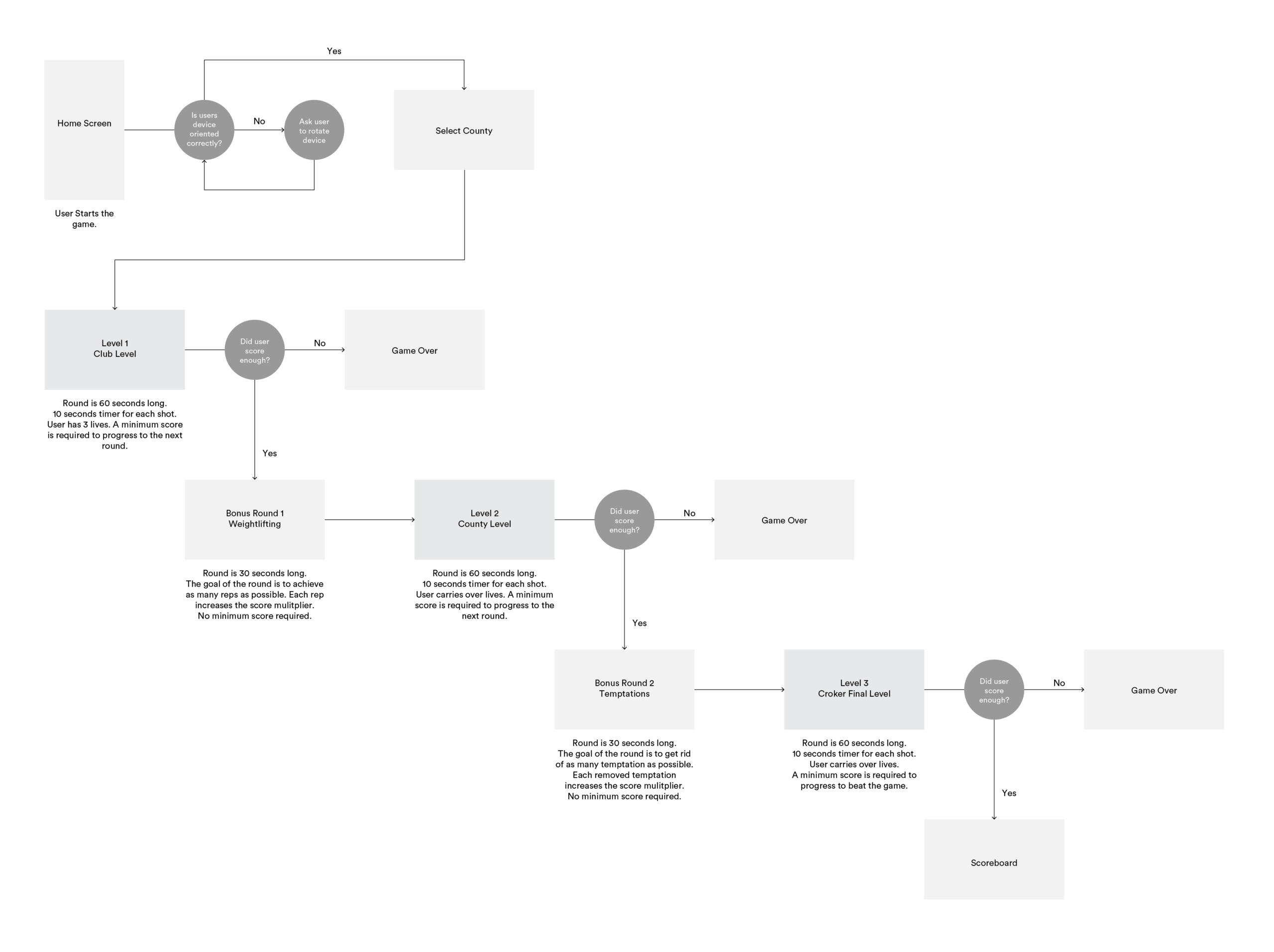
We created The Toughest Journey, a retro-style game on both mobile and desktop which finally gave fans of all ages the chance to rise through the ranks to play for their county and experience the thrill of winning the Sam Maguire Cup for themselves.







AIB - GAA Toughest Journey
Information Architecture

Driven by a Shazam-able TV ad, Print and OOH, and supported by social, online and matchday pop-up arcades, AIB helped tens of thousands of GAA fans become dedicated virtual players; all serious about winning ‘Sam’ for their county, as shown by our results.




© 2026 Stephen Flynn. All rights reserved.